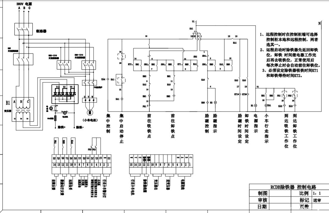
除铁器电磁吸盘电路图
- 产品分类:电磁除铁器
- 品牌:远力
产品简介: 除铁器电磁吸盘电路图,电磁除铁器需要配备电磁除铁器控制柜,这是控制电磁除铁器产生磁力的主要部件,电磁除铁器是一种用于清除散状非
订购热线:138-696-11251
除铁器电磁吸盘电路图,电磁除铁器需要配备电磁除铁器控制柜,这是控制电磁除铁器产生磁力的主要部件,电磁除铁器是一种用于清除散状非磁性物料中铁件的电磁设备,一般安装于皮带输送机的头部或中部。通电产生的强大磁力将混杂在物料中的铁件吸起后由卸铁皮带抛出,达到自动清除的目的,并能有效地防止输送机胶带纵向划裂,保护破碎机、研磨机、平板除铁器等正常工作。所以该系列除铁器广泛应用于电力、矿山、冶金、建材、选煤、化工等部门。

1、电磁除铁器线路图及结构

该机主要有壳体、电磁线圈、铁芯、磁极填充材料、接线盒等组成。
2、电磁除铁器工作原理
除铁器接通电源后,励磁系统产生强大的磁场,当输送机械上的散状物料经过除铁器下方时,混杂在物料中的铁磁性杂物,在除铁器磁场力作用下被不断吸起(铁磁性杂物重量为0.1-25kg),吸附在除铁器下表面上,当需要除去吸附在除铁器上的铁磁性杂物时,可将除铁器移至集铁箱上方,切断励磁电源除铁器磁场消失,铁磁性杂物在重力作用下掉入集铁箱中。
3、电磁除铁器使用条件
1、 海拔高度不超过4000米;
2、 周围空气温度不高于+40℃,不低于-20℃;
3、 无爆炸危险和不含有腐蚀性气体的环境中;
4、 温度在25℃,周围环境的相对湿度不大于90%;
5、 户内、户外均可使用
相关推荐:- 电磁除铁器材质是什么
- 性能稳定的电磁除铁器
- 辽宁电磁除铁器价格
- 电磁除铁器需要配备什么
- 电磁除铁器质量说明书
- 电磁铁除铁器使用过程
- 电磁除铁器60mt是什么意思
- 电磁除铁器的维护都有哪些方法
- 电磁带式除铁器的生产标准
产品关键词:
跟此产品相关的产品 / Related Products
联系远力磁电
咨询热线13869611251 0536-3458877
- 手机号码138-696-11251
- 传真0536-3435877
- 企业邮箱yuanlicidian@126.com
2534224609@qq.com - 公司地址山东省临朐县经济开发区北环路(收费站南300米路东)





